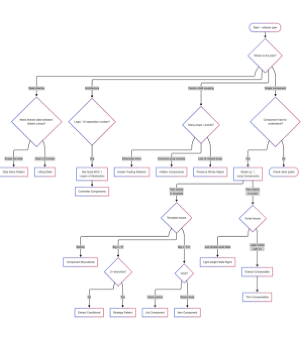
Clean Components Toolkit: Last chance for some sweet bonuses
| Today is the last day to get Clean Components Toolkit for 35% off plus the two bonuses, Component Pattern Flowchart and the Component Checklist. This is what Alex Rodriguez had to say about the course: The Clean Components Toolkit's approach of delivering concise and to-the-point lessons made the learning process feel effortless, and I found myself absorbing information more effectively, leading to a deeper understanding of the subject matter. I love this approach and has proven to be way more effective than your regular standard course. Get Clean Components Toolkit now. — Michael |
评论
发表评论